【湾大有喜】我校师生在第十一届广西大学生网络文化节和广西高校网络教育优秀作品展示大赛中获多个奖项
作者:董丽莹 编辑:裴以明 何宜蔚 时间:2025-12-08 点击数:
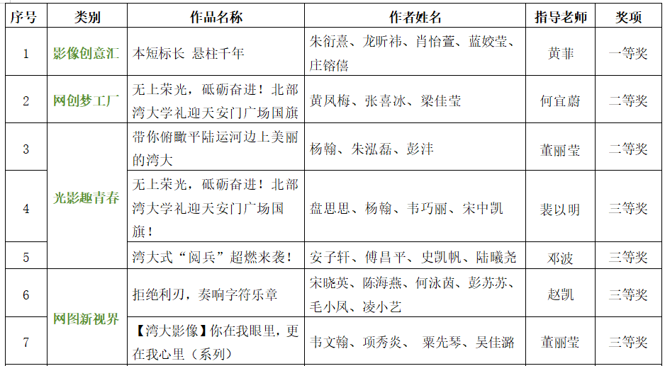
近日,由广西壮族自治区教育厅和自治区党委网信办联合举办的第十一届全区大学生网络文化节和全区高校网络教育优秀作品展示大赛评选结果揭晓,我校共有8个作品获奖,其中一等奖1项,二等奖2项、三等奖5项。另外,我校参赛作品中有15个获推荐参加第八届全国大学生网络文化节和全国高校网络教育优秀作品推选展示活动。
据悉,本次大赛以“争做校园好网民,汇聚网络正能量,奋进强国新征程”为主题,设置“光影趣青春”“影像创意汇”等12类赛道,面向全区高校广泛征集作品。活动共收到69所高校的参赛作品1485件。经过严格资格审核与专家评审,最终评选出一等奖52项、二等奖105项、三等奖357项。
学校始终将网络思想政治教育作为落实立德树人根本任务的重要抓手,致力于推动网络文化与网络教育的内涵式发展。下一步,学校将进一步总结参赛经验,深化网络文化与网络教育融合创新,聚焦“向海图强”目标与人才培养中心工作,搭建优质创作平台,引导师生打造兼具思想性、艺术性与时代性的优质网络文化作品,营造弘扬正能量的网络空间和清朗健康的校园网络环境,为学校高质量发展注入网络文化动力。
第十一届全区大学生网络文化节获奖名单

全区高校网络教育优秀作品展示大赛获奖名单
